Делал сигнализатор для самогонного аппарата в прошлом. Он сигнализирует достижение определенных температур в кубе.
Сейчас полная автоматика самогонного аппарата с сухо парником.
Итак алгоритм работы такой:
При включение идет нагрев куба на полной мощности до температуры в кубе 70 градусов (можно регулировать).
Далее мощность плитки уменьшается чтобы брага не вспенилась при закипании, при этом открыт первый клапан для сбора голов.
Происходит отбор голов до срабатывание уровня голов. При срабатывание переключается клапан для сбора тела и повышается мощность.
Как только температура за сухо парником достигнет определенной температуры происходит переключение клапана на хвосты и добавляется еще мощность для более быстрого отбора хвостов.
Температура контролируется за сухо парником и при определенной температуре процесс прекращается.

Здесь видно как установлены датчики температуры DS18B2 1 в самом кубе,2 на выходе куба на входе в сухопарник его позже я упрознил,3 на выходе из сухопарника.

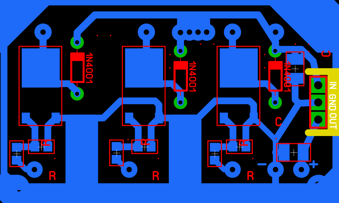
Здесь три клапана которые определяют в какую емкость поступает конденсат из холодильника.

Подключение одного клапана схема.


Система в сборе без корпуса.

Симистор установил по мощнее на радиаторе. (Фото на плитке чтоб видно было.

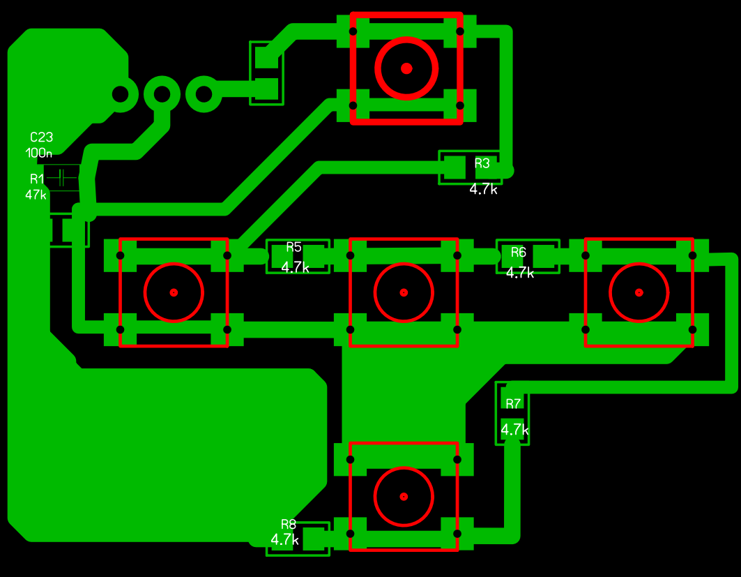
Подключение симистора схема.

Здесь к корпусу прикручен Зеленый экран IIC/I2C 1602 плюс плата с кнопками, печатка будет в архиве.




Весь контроллер как бы четыре блока с лева на право:
1 Блок питания.
2 Блок с мосфетами.
3 Микроконтроллер.
И по середине симистор.

Показан датчик не известно откуда выдернутый плохо работающий и в конце концов заменен на китайский TTP223 модуль сенсорной кнопки.


Плата микроконтроллера. Здесь транзистор 315.
Добрый день! Пытаюсь повторить Ваш проект. Есть вопросы. Писать здесь? Или дадите адрес? Спасибо.